日本入管局正式更新经营管理签规定了!
主要变化和之前公布的草案差不多:
- 雇佣一个日本人或者日本人配偶/永驻。
- 注册资本金3000万日元。
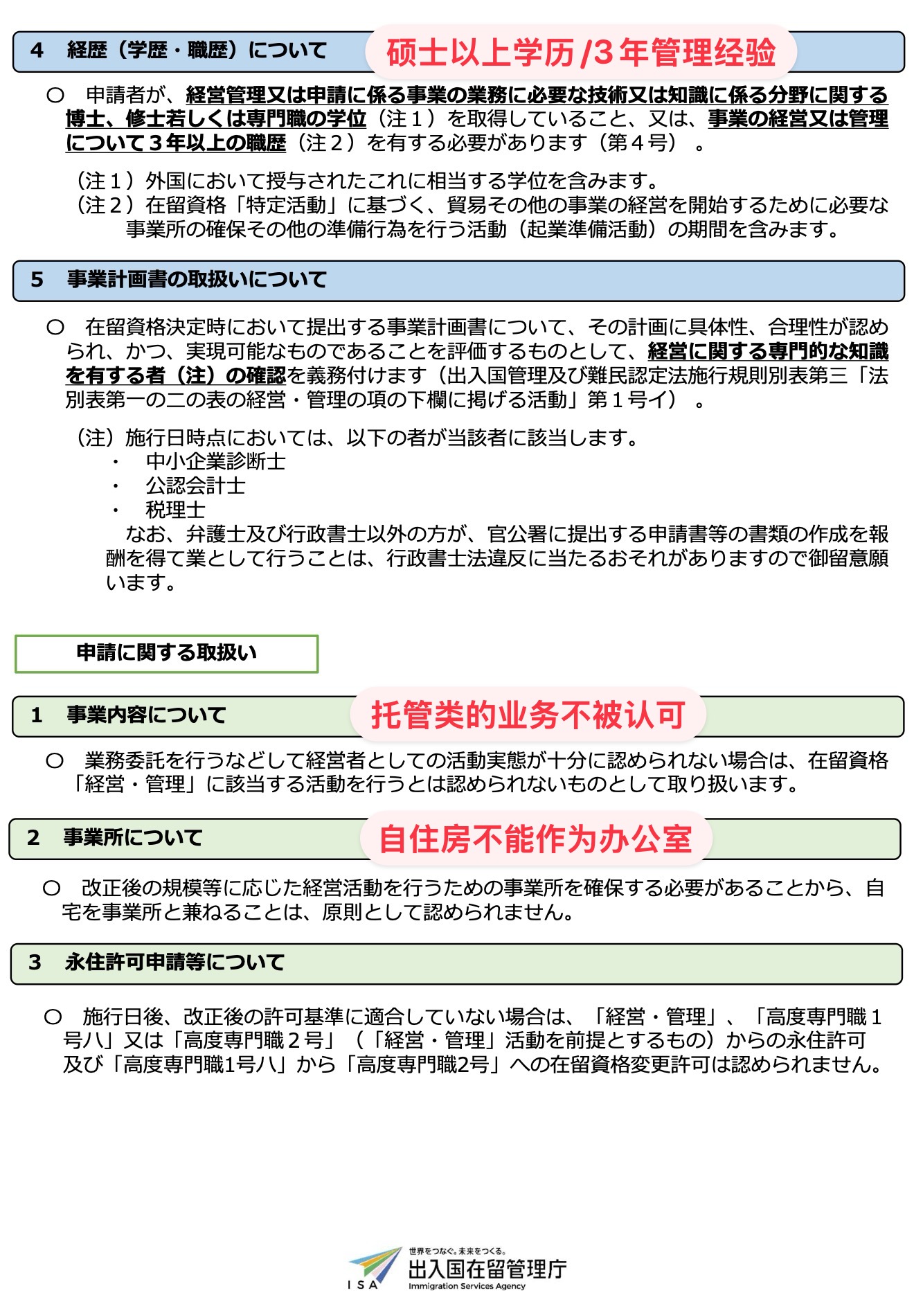
- 日语N2以上,或者是在日本大学毕业,或者在日本读完义务教育。
- 硕士以上学历,或者三年以上管理经验。
- 事业计划书需要专业人士审核认可。
特别提到了不会被批准的申请状态,或者可能不续签的情况:
- 托管类的业务,申请人没有自己真正在经营的。
- 自己住的房子不能作为公司办公室,之前是只要办公室和自住是两个入口就可以。
- 不符合标准的,不能申请永驻。
- 没有正当理由,长时间不在日本的,可能就不能续签了。
- 没按时交税的。
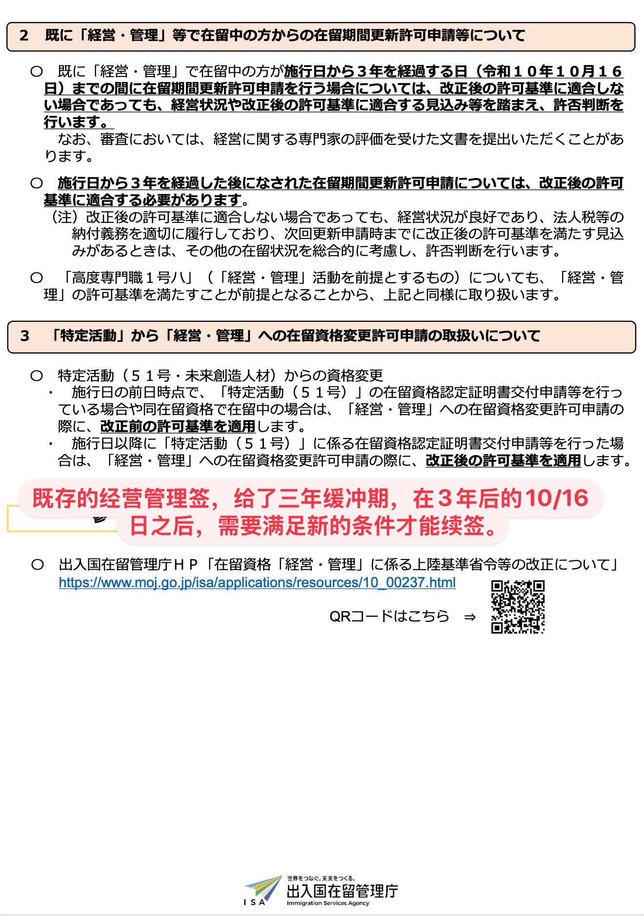
对于我们已经持有经营管理签小伙伴最关心的续签问题,也有了明确的说明:
给3年缓冲期,3年后再续签,需要按照新的标准来审核。
小字部分也是重点:
续签的话,即使不符合修改后的许可标准,但如果经营状况良好,适当履行法人税等的缴纳义务,并且预计在下次更新申请时能够满足修改后的许可标准,也会综合考虑其他在留状况,进行许可与否的判断。
给了个小口子,只要公司在黑字化运营,持续给日本政府交税送钱,应该没啥大问题。



